|
导读
洛阳市发布推进《洛阳市推进城市生活垃圾分类工作实施方案》(试行),2024年底前,生活垃圾分类覆盖率达到90%以上,生活垃圾回收利用率达到35%以上,基本建成生活垃圾分类投放、分类收集、分类运输、分类处理系统。
各县(市、区)人民政府,市人民政府有关部门,各有关单位:
《洛阳市推进城市生活垃圾分类工作实施方案》(试行)已经市政府第29次常务会议研究通过,现印发给你们,请认真贯彻实施。
为贯彻落实《国务院办公厅关于转发国家发展改革委住房城乡建设部生活垃圾分类制度实施方案的通知》(国办发〔2017〕26号)、住房和城乡建设部等九部门《关于在全国地级及以上城市全面开展生活垃圾分类工作的通知》(建城〔2019〕56号)精神,加快推进我市生活垃圾分类工作,结合我市实际,制定本方案。
以习近平新时代中国特色社会主义思想为指导,全面贯彻习近平生态文明思想,坚持把加强科学管理放在首位,把形成长效机制作为保障,把推动习惯养成作为关键,切实把垃圾分类工作抓牢抓实。加快推进以法治为基础,政府主导、全民参与、城乡统筹、因地制宜的生活垃圾分类制度;加快建立分类投放、分类收集、分类运输、分类处理的生活垃圾处理系统,逐步扩大生活垃圾分类覆盖范围,努力促进我市生态文明建设水平进一步提升。
1.政府主导,全民参与。加强政策引导,明确规范标准、统一管理要求。落实各城市区政府(含管委会,下同)主体责任,强化属地管理,发挥公共机构和企业示范带头作用,引导居民逐步养成对生活垃圾主动分类的习惯,形成全社会共同参与垃圾分类的良好氛围。
2.试点先行,循序渐进。以“鼓励为主,强制为辅”为基本原则。对城区居民个人以鼓励为主,引导居民积极参与生活垃圾分类,而对城区范围内的责任主体明确的公共机构、机关单位,强制其进行垃圾分类。按照“试点先行、先易后难,循序渐进”的步骤,逐渐形成可复制的经验在全市推广。
3.市场运作,创新发展。鼓励社会资本参与生活垃圾分类收集、运输和处理。积极探索特许经营、承包经菅、租赁经营等方式,按照招标要求引入专业化服务公司。推动建设一批以企业为主导的生活垃圾资源化产业技术创新研发基地,提升分类回收和处理水平。探索“社工+志愿者”等模式,推动企业和社会组织开展垃圾分类服务。
4.科学筹划,协同推进。统筹生活垃圾分类投放、分类收运、分类处理各环节在时间、空间、流程上的关系,做好顶层设计。加强生活垃圾分类配套体系建设,形成完整统一、能力适应、协同高效的全过程运行系统。
市区建成区及其它纳入城市精细化管理的区域先行实施生活垃圾强制分类,具备条件的县(市)参照执行。
2019年底前,生活垃圾分类覆盖率达到20%以上,生活垃圾回收利用率达到10%以上,在全市各级文明单位强制推行生活垃圾分类试点工作,在具备条件的商业区、农贸市场等场所开展生活垃圾分类试点工作。
2020年底前,生活垃圾分类覆盖率达到50%以上,生活垃圾回收利用率达到20%以上。
2022年底前,生活垃圾分类覆盖率达到70%以上。
2024年底前,生活垃圾分类覆盖率达到90%以上,生活垃圾回收利用率达到35%以上,基本建成生活垃圾分类投放、分类收集、分类运输、分类处理系统。基本建立垃圾分类相关规章制度和标准体系,形成可复制、可推广的生活垃圾分类模式。完善生活垃圾分类处理设施建设,生活垃圾无害化处理率达100%,基本形成生活垃圾分类教育培训系统,全市居民生活垃圾分类知识教育培训覆盖率达到100%,生活垃圾分类知晓率不低于95%。
1.推进清洁生产。大力推进清洁生产,改进产品包装和限制过度包装,促进生产系统内部物料的循环利用,推行净菜和洁净农副产品进城,在生产、流通环节中减少垃圾产生。
责任单位:市工信局、农业农村局、市场监督管理局,各城市区政府。
2.倡导绿色消费。积极倡导低碳生活、适度消费、光盘行动,推动绿色采购、绿色办公,推广使用可循环利用物品,限制使用一次性用品。
责任单位:市机关事务管理局、商务局、教育局、市场监督管理局、文化广电和旅游局,各城市区政府。
3.加强“限塑”管理。加大“限塑令”执行力度,加强对农副产品市场、零售业等重点场所和行业的监督检查,推广使用菜篮子、布袋子,逐步控制、减少塑料袋的销售和使用。
责任单位:市商务局、市场监督管理局,各城市区政府。
由各城市区政府牵头,环卫主管部门、办事处(乡镇)分级负责,协同建立政府、社区、单位(企业)和居民“四位一体”机制,落实生活垃圾分类投放制度。
1.垃圾分类规定。根据当前生活垃圾构成,垃圾分类暂实行“可回收物、湿垃圾、有害垃圾、其他垃圾”四类。
可回收物:指可循环利用和资源化利用的垃圾,主要包括:废纸、废塑料、废金属、废包装物、废旧纺织物、废弃电器电子产品、废玻璃、废纸塑铝复合包装等。
湿垃圾:指单位和个人在日常生活中产生的易腐性垃圾,主要包括:相关单位食堂、宾馆、饭店等产生的餐厨垃圾,农贸市场、农产品批发市场产生的蔬菜瓜果垃圾、腐肉、肉碎骨、蛋壳、畜禽产品内脏等。
有害垃圾:指对人体健康或者自然环境造成直接或者潜在危害的生活垃圾,主要包括:废电池(镉镍电池、氧化汞电池、铅蓄电池等)、废荧光灯管(日光灯管、节能灯等)、废温度计、废血压计、废药品及其包装物,废油漆、溶剂及其包装物,废杀虫垃圾分类逐步向细分、精分过渡。从试点推广,按照分类投放、分类收运、分类处理的总体设计,形成由点到线、由线到片、由片到面的工作推进程序。
居住区域,包括居住小区、公寓区、别墅区等生活住宅区域,一般分为可回收物、湿垃圾、有害垃圾、其他垃圾四类。
单位区域,包括党政机关、学校、企事业单位、写字楼等办公场所,有集中供餐的一般分为可回收物、湿垃圾、有害垃圾、其他垃圾四类;无集中供餐的一般分为可回收物、有害垃圾、其
公共区域,包括城市道路、机场、车站、广场、商场、公园、体育场馆等公共场所,一般分为可回收物、其他垃圾两类。有条件的区域,可在此基础上进行精分、细分。
2.投放设施配置。全市统一规定各类垃圾收集容器和其他垃圾袋的类别、规格、标志、选型等,各城市区、各有关单位依据本区域生活垃圾分类规定和“桶车对接”要求,确定垃圾桶的体量、数量和位置,并组织采购配置。
责任单位:市城市管理局、教育局、市场监督管理局,各城市区政府。
3.分类投放要求。生活垃圾分类投放实行管理责任人制度,
(1)党政机关、部队、企事业单位、社会团体以及其他组织的办公和生产场所实行物业管理的,物业服务企业为责任人;单位自管的,本单位为责任人。
(2)住宅区实行物业管理的,物业服务企业为责任人;业主自行管理物业的,业主为责任人;未实行物业管理的,由所在地街道办事处确定责任人。
(3)道路、广场、公园、公共绿地、风景名胜区、旅游景点等公共场所,管理单位或者其委托的清扫保洁单位为责任人。
(4)机场、客运站、轨道交通以及旅游、文化、体育、娱乐、商业等公共场所,经营单位为责任人。
垃圾生产者按照分类规定将产生的垃圾定时定点投入对应的垃圾桶内,管理责任人负责将责任片区内需要转运的垃圾以桶为单位,按本区域直运路线和时间规定转移至收集点,无缝对接进入各城市区环卫垃圾收运系统或资源回收处理站。
责任单位:市城市管理局、市场监督管理局、住房和城乡建设局、机关事务管理局、供销社,各城市区政府。
4.社会力量参与。鼓励有资质的企业,采用投放回收箱或使用APP预约上门回收服务方式,回收处理可回收物、大件垃圾、废旧纺织品等。
由各城市区政府负责组织,以“分类处理”引导“分类运输”,构建分类直运体系,实行分收分运。建设与周边环境相适应的垃圾收集、转运设施,采用密闭、环保、高效、智能的垃圾收集、运输车辆,完善生活垃圾分类收运登记管理台账制度,具体记录收运的生活垃圾种类、数量、责任人、去向等,提高生活垃圾收运精细化管理水平。要加强保洁收运人员培训、管理,分类垃圾实行分类收运,杜绝混收混运问题。
由市环境卫生主管部门统一规定垃圾转运车辆选型,各城市区政府按需组织招标采购,并对可回收物、湿垃圾、有害垃圾、其他垃圾实行分类收运。具体收运时间和次数由各收运主体根据具体情况确定。
1.设立“资源回收日”定时收运。将每周六确定为我市“资源回收日”,在社区统一集中回收可回收物,由废品回收企业称重计量,作价回收,引导居民养成在家中暂时存放可回收物并在“资源回收日”集中分类投放的良好习惯。鼓励以返还积分兑换服务等方式引导居民参与“资源回收日”活动,探索建立规范、经济、高效的可回收物深度回收体系。落实物业管理责任,督促社区、住宅小区物业服务企业安排适当的活动场地、工作人员及分类收集设施设备开展“资源回收日”活动。督促并指导物业管理协会将生活垃圾分类投放收运有关要求纳入物业服务企业评级考核。各城市区在开展“资源回收日”试点工作的基础上,将适合本辖区的有效经验推广运用到其他社区,2022年底前,逐步普及推广到所有住宅小区。
责任部门:市城市管理局、住房和城乡建设局、供销社,各城市区政府。
2.完善有害垃圾回收网络。逐步建立覆盖全市的有害垃圾规范回收和综合利用网络,统一回收市民在日常工作、生活中产生的有害垃圾。组织开展全市有害垃圾专项回收处理行动,可委托具备资质的企业统一运输处理。市生态环境局将有害垃圾纳入危险废物管理,对其贮存、转移和处理进行监管,并做好分类收集的技术指导。
责任部门:市生态环境局、住房和城乡建设局、城市管理局、机关事务管理局,各城市区政府。
3.建立废弃纺织品回收渠道。建立废弃纺织品回收利用渠道,回收市民不再使用的的废弃纺织品并进行再生利用,提高废弃纺织品资源化利用水平。引进有分拣场所和再生利用渠道的回收企业,在住宅小区设置标注统一编号、回收用途、服务热线等信息的专用废弃纺织品回收箱,回收居民家庭中不再使用的废弃纺织品进行再生利用。严格规范对公益性旧衣捐赠的监督管理,杜绝回收的废弃纺织品非法流入二手市场。
责任部门:市供销社、住房和城乡建设局、城市管理局、民政局,各城市区政府。
4.开展大件垃圾回收服务。由大件垃圾回收处理企业公布联系方式或应用APP平台。辖区所有居民家庭、党政机关、企事业单位和其他办公场所产生的大件垃圾包括各种旧家具、旧家电、旧自行车等,可实行预约上门回收,集中处置。
责任单位:市供销社、机关事务管理局、教育局、工信局,各城市区政府。
5.落实日产日清管理制度。环卫部门(公司)每日需对城区产生的湿垃圾进行定时定点收运至湿垃圾处理站,对其他垃圾定时定点收运至市垃圾综合处理场或垃圾焚烧厂,确保湿垃圾和其他垃圾日产日清不积存。
按照分类处理要求,组织生活垃圾处理设施规划、建设,完
1.可回收物处理。由具备资质的企业统一组织收集后(含废旧纺织品、大件垃圾)运送至再生资源回收处理站进行集中处置。加强对再生资源回收站点管理,落实再生资源回收的计量统计,并将其纳入生活垃圾统计指标体系。
2020年底,市供销社依托现有旧家具市场建设2-3座大件垃圾处理厂。逐步建立废旧家具、旧家电、旧自行车等大件垃圾资源回收利用和管理机制,完善二手货物交易市场,提高大件垃
责任单位:市供销社、发展和改革委、商务局、城市管理局,各城市区政府。
2.湿垃圾处理。湿垃圾由环卫部门(公司)统一收运至湿垃圾处理站进行集中处理,实现湿垃圾资源化再利用。2020年底前,市区两级环境卫生主管部门配套建设具有足够处理能力的湿垃圾处理站。
责任单位:市城市管理局、机关事务管理局、教育局、市场监督管理局,各城市区政府。
3.有害垃圾处理。2021年上半年,市生态环境局要建成有害垃圾处理设施并投入运行。
责任单位:市生态环境局、发展和改革委,各城市区政府。
4.其他垃圾处理。其他垃圾由环卫部门(公司)统一收运至市垃圾综合处理场和垃圾焚烧厂进行处理。同时,加快垃圾焚烧厂建设进度,力争早日投用,满足垃圾处理要求。
5.园林绿化生产过程中产生的树木枝叶等可利用垃圾进行生态处理后,用于园林绿地养护。
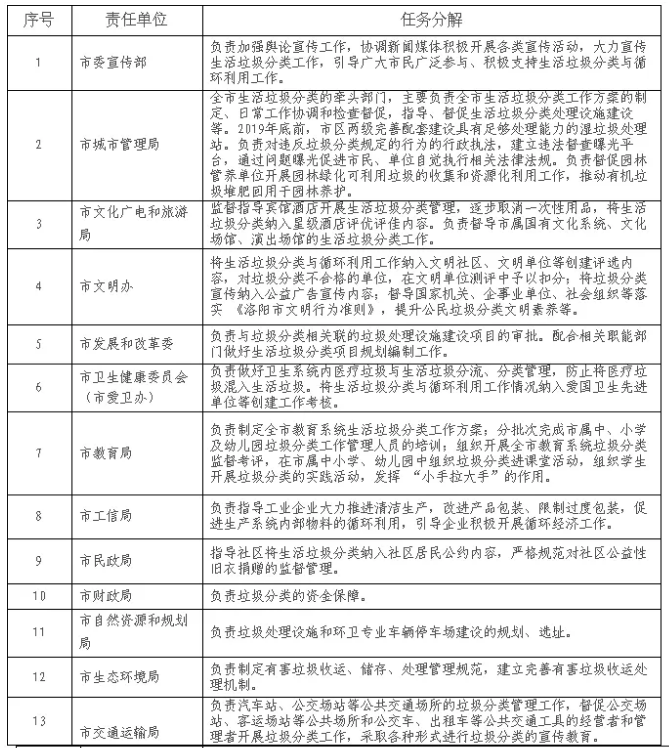
(一)市委宣传部:负责加强舆论宣传工作,协调新闻媒体积极开展各类宣传活动,大力宣传生活垃圾分类工作,引导广大市民广泛参与、积极支持生活垃圾分类与循环利用工作。
(二)市发展和改革委:负责市本级财政投资城市生活垃圾分类项目的审批管理工作;区级财政投资或社会投资城市生活垃圾分类项目,按照项目属地原则进行审批管理;配合相关职能部门做好生活垃圾分类规划的编制工作。
(三)市教育局:负责学校、幼儿园等各级教育机构的垃圾分类管理工作,将生活垃圾分类与循环利用知识纳入教育内容。
(四)市工信局:负责指导工业企业大力推进清洁生产,改进产品包装、限制过度包装,促进生产系统内部物料的循环利用,引导企业开展循环经济试点工作。
(五)市民政局:指导社区将生活垃圾分类纳入社区居民公约内容,严格规范对社区公益性旧衣捐赠的监督管理,杜绝捐赠的旧衣物非法流入二手市场。
(六)市财政局:负责生活垃圾分类与循环利用市级奖补经费的保障与使用监督,并督促各区财政落实生活垃圾分类相关经费。
(七)市人力资源和社会保障局:将生活垃圾分类管理知识内容纳入在职人员教育培训工作。
(八)市住房和城乡建设局:督促建筑工地做好垃圾分类工作。督促新建住宅区、开发地块建设开发单位配套建设生活垃圾分类相关设施;对实施物业管理的住宅小区,督促物业企业积极配合环卫部门做好生活垃圾分类知识的宣传,指导业主做好垃圾分类投放工作;将生活垃圾分类与循环利用工作纳入物业管理企业的考评内容。
(九)市自然资源和规划局:在行业主管部门配合下制订发布环卫设施专项规划,明确生活垃圾分类处理设施空间布局及建设标准;通过规划布局,预留和控制相应的设施用地,尽快完成生活垃圾分类与循环利用处理设施建设选点等相关规划管理工作。
(十)市交通运输局:负责汽车站、公交场站等场所的垃圾分类管理工作,并负责公交车、出租车司乘人员的生活垃圾分类知识的教育培训。
(十一)市城市管理局:负责组织制订生活垃圾分类管理方案、标准等,负责对各城市区以及各有关单位垃圾分类管理人员进行培训,负责生活垃圾分类工作的组织推进、检查指导和监督考核;负责督促园林管养单位开展园林绿化可利用垃圾的收集和资源化利用工作,推动有机垃圾堆肥回用于园林养护。
(十二)市生态环境局:指导生活垃圾分类与循环利用设施建设项目环境影响评价工作,生活垃圾分类与循环利用过程中环境污染的防治监督;负责分类收集后的有害垃圾无害化处置和监督管理。
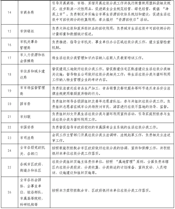
(十三)市商务局:引导开展商场、市场、宾馆开展垃圾分类工作并执行限售限用塑料袋相关规定,逐步取消一次性用品,促进商业企业规范经营、绿色经营。负责制定并实施全市再生资源回收体系规划和建设,推动再生资源回收网络和城市生活垃圾分类收集相衔接,促进生活垃圾中可回收部分的收集利用。
(十四)市文化广电和旅游局:监督指导星级酒店开展生活垃圾分类管理,逐步取消一次性用品,将生活垃圾分类纳入星级酒店评优评佳内容。
(十五)市卫生健康委员会(市爱卫办):负责将生活垃圾分类与循环利用工作实施情况纳入年度爱国卫生先进单位等创建工作考核;加强对各医疗单位医疗废物管理,严禁将医疗垃圾混入生活垃圾。
(十六)市市场监督管理局:负责指导餐饮服务单位依法回收餐厨垃圾并与具备资质的专业公司签署收运协议。
(十七)市文明办:将生活垃圾分类与循环利用工作纳入文明社区、文明单位等创建评选考核内容,对垃圾分类管理不合格的单位,在文明单位考评中予以适当扣分。
(十八)市机关事务管理局:负责指导监督各单位尽量不使用一次性用品,减少使用办公耗材,倡导绿色办公。
(十九)市供销社:负责大件垃圾和废弃纺织品的回收利用;负责城市生活垃圾中可回收部分的计量称重和数据统计报送。
(二十)市妇联:负责组织妇女开展生活垃圾分类与循环利用宣传活动,引导家庭积极参与生活垃圾分类与循环利用工作。
(二十一)团市委:负责组织共青团、少先队及志愿者参与形式多样的志愿服务活动,到社区、公共场所开展生活垃圾分类与循环利用宣传和体验活动。
(二十二)市国资委:负责督促指导市政府授权的市属国有企业系统的生活垃圾分类工作。
(二十三)市司法局:会同工作主管部门开展垃圾分类立法调研、法规起草工作,负责相关立法送审工作。其他有关部门按照职能划分,督促本系统做好生活垃圾分类的相关工作。
(一)加强组织领导。为加强生活垃圾分类工作的组织领导,市政府成立洛阳市推进城市生活垃圾分类工作领导小组(以下简称领导小组),市政府主要领导为组长,分管领导为副组长,成员单位由相关单位及各城市区的主要领导组成。领导小组下设办公室,办公室设在市城市管理局,市城市管理局局长兼任办公室主任。办公室主要负责生活垃圾分类工作的组织实施、协调推进、监督检查、工作考核等。各城市区政府及相关单位要成立相应的组织机构和推进机制,全面统筹协调推进生活垃圾分类工作。
(二)强化宣传教育。充分发挥新闻媒体的作用,利用各种平台和宣传栏,广泛宣传垃圾分类工作实施情况和典型经验,形成良好的社会舆论氛围;将生活垃圾分类管理知识纳入教学机构教育和社会实践内容,积极发挥“小手拉大手”、“垃圾分类进校园”、“志愿服务者进社区”等活动载体的作用,引导垃圾分类推行。树立生活垃圾分类管理“从我做起,人人有责”的环保理念,自觉参与、支持、监督生活垃圾分类管理工作;各城市区、相关单位每半年至少组织一次生活垃圾分类管理相关人员的培训;统筹社会资源,建设生活垃圾分类教育示范基地,开展生活垃圾分类专题讲座,提高全民垃圾分类素养。
(三)建立激励机制。参照郑州、安阳等城市做法,实施“以奖代补”政策,按照居民生活垃圾分类户均20-25元/月测算,市财政按照中标价的40%对区级财政进行奖补(奖补比例根据运行情况适时调整),剩余部分由各区财政承担。市、区两级财政部门应将生活垃圾分类设施建设、运行管理、宣传教育等费用列入每年财政预算。
(四)强化监督考评。建立生活垃圾分类管理工作定期考核制度。市领导小组负责制订生活垃圾分类管理考核方案并组织实施,加强对生活垃圾分类实施情况的监督检查和工作考核,向社会公布考核结果,对不按要求进行分类的由市容环卫主管部门依法进行处罚。同时将生活垃圾分类推进情况纳入各级文明单位创建测评内容。
(五)加强制度保障。各有关单位、城市区政府要制定相应的垃圾分类实施方案、建立联席会议制度、通报讲评制度,市政府对生活垃圾分类工作实施目标管理,列为民生实事工程,相关部门抓紧出台《洛阳市生活垃圾分类管理办法》,建立完善生活垃圾分类长效机制。
附件:洛阳市生活垃圾分类工作任务分解表


|