一、垃圾分类政策推进进程梳理
1、法规体系不断完善,预计发展进度乐观
我国早在2000年将北京、上海等8个城市确定为垃圾分类收集试点城市。2003年出台了《生活垃圾规则条例》,并于2004年出台配套文件《城市生活垃圾分类及其评价标准》,试点城市也相继出台过垃圾分类的管理规定。
2017年以后垃圾分类政策情况



2019年起全国地级及以上城市将全面启动生活垃圾分类工作,到2020年底,46个重点城市要基本建成垃圾分类处理系统。重点城市先行先试,上海、厦门、深圳、杭州、宁波、北京、苏州等城市,已初步建成生活垃圾分类收集、运输、处理体系,不断完善收运处理配套设施。
2、上海垃圾分类推进路线
我们认为垃圾循环成资源是垃圾分类的立法思想,上海市垃圾分类行动计划也与“两网融合”建设(不可回收垃圾由承建部门回收清运,为城建网,可回收垃圾由相关企业进行回收即商业网,两网融合,使得可回收垃圾与不可回收垃圾都做到了有据可查)相结合,垃圾分类主要从垃圾分类实效、全程分类运输及增强分类处理能力等三方面推进。

二、垃圾分类下催生的市场
1、垃圾分类管理模式
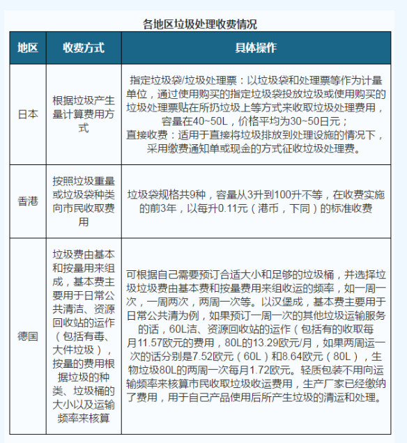
日本主要将垃圾分为3类:可燃垃圾、不可燃垃圾以及资源垃圾,其中餐厨垃圾计入可燃垃圾中,未单独分类。每类垃圾会在一周内指定的回收日收集,并要求将垃圾放入区市町村所规定的垃圾袋里,在垃圾收集日的早上丢弃到指定地点,未放入指定的垃圾袋的垃圾有可能不被回收。

德国垃圾分类模式一般分为四分类:纸张(废弃纸张产生量大,再利用价值高,将其单独作为一类)、生物质垃圾(即厨余垃圾)、包装垃圾(牛奶盒、酒类包装盒、快递包装等)、其他垃圾;德国的垃圾收运由市政部门或企业逐区域逐点位分类收集并转运到各类垃圾处理场所。

2、垃圾分类服务市场
当前市场上垃圾分类服务主要集中在智能垃圾回收方面,垃圾回收系统记录用户姓名、积分、联系方式、回收记录等,用户用积分兑换物品,实现源头的可回收垃圾分拣。小黄狗主要面向用户端,有偿回收,经再生资源处理后再贩卖。虎哥回收则综合了垃圾收运、分类、资源化,采取政府购买服务方式。
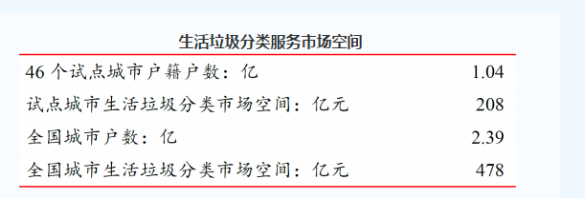
从部分街道、社区垃圾分类服务项目来看,按上海的补贴/收费标准,对每户平均收费标准为200元,以此粗略估计生活垃圾分类服务市场空间,其中46个试点城市合计户籍户数为1.04亿,市场空间在208亿元/年,全国城市垃圾分类服务市场空为478亿元/年。

3、垃圾分类收费制度
今年6月25日,《固体废物污染环境防治法(修订草案)》中提出了按照产生者付费原则实行生活垃圾分类制度的有关要求,结合2018年发改委印发的《关于创新和完善促进绿色发展价格机制的意见》中提到的“健全固体废物处理收费机制”,生产者付费制度有望纳入法治框架,长期来看讲进一步推动固废处理的市场化,优化其盈利模式。
随垃圾袋征收方式较为普遍,上海已有小区采用垃圾袋贴码投放模式,试点实行“一户一码”,从而掌握每户家庭垃圾分类参与度及准确率,收费方式来看,可考虑随水费或其他费用征收、物业管理公司代收、基础费用+试点随袋计量征收垃圾分类政策推进前期,我们认为重点在于培养公众垃圾分类习惯,提高垃圾分类参与度与准确率,试点随袋计量征收或具有更大推广意义。

2015年住建部发布《关于全面推进农村垃圾治理的指导意见》,即对农村垃圾处理、农作物利用作出目标规划,在7月11日农业农村部就农村人居环境整治推进工作有关情况举行的新闻发布会中,也明确提到要推进农村生活垃圾的资源化利用,推进推进农村生活垃圾的肥料化利用。

三、中端:垃圾分运带来的环卫设备需求
餐厨垃圾收运环节:考虑收运设备及收运费用,2018-2020年新增市场空间超过60亿元。以上海为例,按照上海市对湿垃圾的处理目标,湿垃圾分类处理量需从2018年的3480吨/日上升至2020年的6300吨/日,2020年湿垃圾占垃圾处理比例的25.82%,湿垃圾专用收运量从640辆到920辆,新增280辆,则估算餐厨垃圾车平均规模为10吨,每日收转1次。

我们认为垃圾分类推进的根本在于减量化、资源化,参考上海“两网融合”的模式,我们认为垃圾分类在全国范围的推进也将提升中转站、回收网点的建设需求,按垃圾处理新增规模粗略估算全国建设市场,通过比对采招网项目,县域单体垃圾中转站中标金额通常在200万左右,回收网点建设金额多在10万元以下,我们分别按单体投资额200万元,5万元进行估算,2018-2020年市场空间合计289.28亿元。

|