“高价回收汽车电池、底盘”、“大量回收大单体电池模组”、“专注新能源废旧电池回收”……翻开某网站,一连串信息扑面而来,这只是网上电池回收的冰山一角。2020年是动力电池回收市场爆发年,初步预测约有20万吨电池亟待回收。然而,这背后却横亘着一条灰色产业链,让大量退役动力电池不知所踪。
“百亿市场风口”
动力电池回收市场被视为下一个风口。有咨询机构算过一笔账:2013年开始,我国新能源汽车进入快速推广期,截止2019年底,全国新能源汽车保有量已超过381万辆。按照动力电池5-7年平均使用寿命初步计算,到2020年国内累计退役的动力电池将超过20万吨,经济规模超100亿元。

2020年只是开端,未来还有更多故事可讲。有咨询机构预测,2025年,回收市场还将继续扩大至850亿元左右;而到2030年,随着全球电动化的普及程度进一步提升,回收规模将达到1200亿元左右。其中,2025-2030年复合年增长率为8.2%。越早抢占这个市场风口,越有希望挖掘到退役电池回收的“金矿”。
这真是一个美好畅想,有钱可赚,大家自然趋之若鹜。公开数据显示,截至2020年5月,我国经营范围含“电池回收”的企业数量约有3000余家。仅2019年,新增企业电池回收业务的企业就超700家。3000余家企业,正试图抢夺这高达千亿规模的动力电池回收市场蛋糕。
然而,火热的背后,真实情况却并非如此。面对20万吨的回收规模,有机构初步统计,2019年底实际回收量其实不足2万吨。也就是说,还不到应有规模的10%。难道,这是一个“伪风口”不成?
罗兰贝格管理咨询公司执行总监吴钊对此进行总结:目前实际处理量与总报废量间的差距主要受政策支持力度、回收体系规范度及梯次利用市场成熟度三个方面影响。从回收体系规范度方面来看,由于正规回收渠道的不畅通,“黑市”便有了可乘之机。如今,20万吨待回收的动力电池,竟然有90%左右下落不明。
“黑市”运转逻辑
“电池性能好点,我给你8块一公斤,再加上车体一起收了。”在某网站输入关键词“电池回收”,我们就能找到大量动力电池回收的信息。如果致电过去,回收方会跟你询问电池情况、电池类型,并要求你发送车辆照片,价格谈妥后可以上门收货。
除了网络渠道,不少二手车市场也有电池回收业务的商家。“几个人租上小仓库,有货源渠道,就能搞回收。”知情人士鲍伟向汽车之家透露,非法从事电池回收的小作坊不在少数,他们没有正规的资质,也没有环评,更别提回收拆解技术能否达标。
吴钊对电池回收行业进行过深入研究。他向汽车之家表示,“黑市”小作坊对电池回收处理有两种途径:一是将钴、锂等贵金属提炼出来直接出售,获得高额的贵金属销售收入;二是电池回收后,将其售卖给低速电动车、电动自行车等梯次利用领域。

“只有你想不到,没有市场做不到。”真锂研究首席分析师墨柯追踪过废旧电池流向,最后发现,电动自行车换电市场、电动工具野外用电市场、农药喷洒设备用电市场、人工捕鱼设备用电市场等,都有废旧电池的身影。而对于有销售渠道的黑市汽车电池收购者来说,收购费、运费、电池相关再利用成本等加起来,可能不到电池再售价格的一半,利润率十分可观。
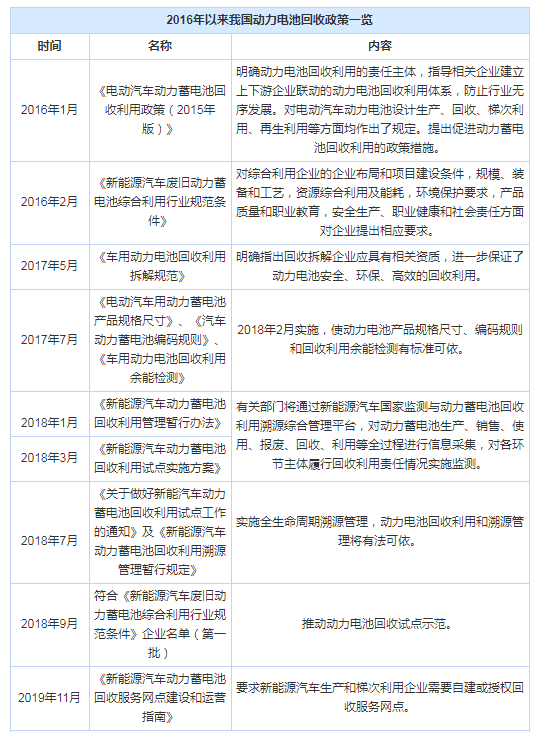
2018年7月底,工信部就公布首批符合《新能源汽车废旧动力蓄电池综合利用行业规范条件》(简称《规范条件》)企业名单。2020年1月,工信部发布《规范条件(2019年本)》,对动力电池回收企业申报条件提出更多的要求。未来,会有更多符合电池回收条件的“白名单”企业。

与正规企业相比,“黑市”小作坊有自己的“特殊”电池来源,回收工艺简单粗暴,以低成本获得高利润。据吴钊测算,小作坊综合回收的毛利率约为60%,远高于专业回收公司的25%-35%。也就是说,回收同样数量的动力电池,小作坊能赚60块的话,专业回收公司只能赚25块。丰厚的利润,是“黑市”盛行的核心驱动力。
“1.5万一吨的电池,非正规收购者能出到2-3万,怎么跟他们竞争?”鲍伟表示,如果动力电池回收体量较大,一般会以竞价方式进行交易,价高者得之,这已成为电池回收行业的“行规”。至于参与竞价的资质、手续等问题,他们总会有各种办法解决。
汽车之家综合多方信息了解到,三元锂电池回收价格在1.5万元/吨左右,性能较高的电池,回收价格可达2万元/吨甚至更高。此外,由于含有镍、钴、锰等贵金属,三元电池回收价格还会与同期钴价等挂钩。磷酸铁锂电池回收价格则会相对较低,不能梯次利用的铁锂电池每吨只能卖到几千元。
电池回收行业苦“黑市”久矣。正规回收企业主动性与灵活性,与小作坊难以抗衡。此外,正规企业由于设备、无害化处理成本高,电池拆解工艺复杂,与小作坊相比,也毫无竞价优势。而正是这些“黑市”上从业者,使得大量退役动力电池,非法流向下一个环节,扰乱市场秩序的同时,也带来极大的安全隐患。
“正规渠道网络已在建设”
动力电池回收之所以面临困境,与其漫长的回收链条不无关系。按照电池回收流程,动力电池从电池生产商通过经销商网络、租赁网络正向流转到消费者。之后,动力电池再由消费者,逆向流转至经销商网络、报废拆解企业以及电池租赁公司,再通过检测、筛选、拆解等手段,进入梯次利用领域,或者最终报废回收。

从回收流程可以看出,动力电池回收核心在于掌握电池归属权及回收主动权,各个产业链板块也正是通过各种方式,为自己争取到回收产业链条中的有利地位。因此,也只有建设合理、完善的回收渠道网络,才能实现高回收率。通俗理解,打通回收渠道的“任督二脉”,动力电池回收产业才能良性运转。
国家早已认识到动力电池回收的重要性。从2016年开始,国家就开始制定动力电池回收政策,逐步建立并完善动力电池回收体系。梳理这些政策文件,我们发现,从国家积极推动电池编码规则,建立电池溯源体系,确定车企承担电池回收主体责任,再花大力气建设回收网络,最终目的就是让动力电池形成良性流动。

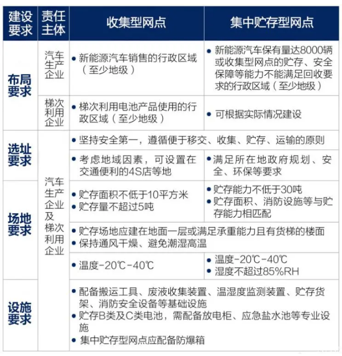
2019年11月,工信部发布文件,要求新能源汽车生产和梯次利用企业自建或授权建立回收服务网点。同时,回收服务网点也许满足各项要求:加强对废旧动力蓄电池跟踪,回收服务网点不得擅自对其进行拆卸;设置明显提示信息和作业流程规范示意图等指导信息;回收服务网点须将电池类型、来源、数量等相关信息保留记录三年备查等。
汽车之家统计后发现,截至2020年5月,工信部公布的车企及梯次利用企业电池回收服务网点共计8741家,一张覆盖全国的动力电池回收大网正在形成。
建立回收服务网点,是打通动力电池回收渠道的方式之一。但是,回收网络建立起来,动力电池就能实现有效回收吗?没有完善的政策支持,以及经济利益的驱动,回收链上各大主体会主动参与到动力电池回收工作中吗?
为什么大量动力电池回收不上来?他们流向了“黑市”。“黑市”猖獗,市场混乱,正规回收渠道不畅,电池回收率低,安全环保遭到挑战。我们把动力电池回收不利,归因为回收渠道问题。那么,一旦回收网络建成,会是解决动力电池回收问题的一剂良药吗?
8741家回收网点遍及全国
2009年实施“十城千辆”示范运行以来,我国新能源汽车数量不断增加,动力电池装机量也与日俱增。值得一提的是,早期新能源汽车大部分集中在公共交通领域,新能源乘用车销量占比较少。2015年前后,新能源乘用车才开始迎来爆发期。

再看新能源乘用车都卖给了谁?以2019年数据为例,汽车之家了解到,个体用户、出租租赁、机构用户是新能源乘用车采购的三大“金主”。

出租租赁、机构用户,以及公共交通领域等B端用户,车辆集中管理,电池可统一处理,因此动力电池也主要以“B to B”模式完成回收,难度相对较小。新能源乘用车车主,则由于千人千面的用车情况,再加上冗长的回收链条,到达退役期的电池,回收难度非常大。
按照工信部提出的解决方案:以整车企业为主体责任方,主要依托旗下经销商网络和售后服务网络,将回收渠道全面铺开,在全国各地建立动力电池回收服务网点,从而与新能源汽车用户直接建立联系与互动。
汽车之家统计出工信部公布的动力电池回收网点情况,截至2020年5月,全国共有回收服务网点8741个,其中涉及整车企业112家,梯次利用企业6家。从网点分布情况来看,车企建立的回收网点占据绝大部分数量,在全国各地均有覆盖。从具体网点来看,以汽车企业4S店网络为主,也有少部分与车企合作的报废拆解企业建立的网点,以及梯次利用企业建立的网点。

电池回收网点分为收集型网点和集中贮存型网点。这两类网点分工也不难理解,收集型网点是收集、暂存废旧动力电池的场地,主要用于存放从车主手中回收到的动力电池;集中贮存型网点,则是大批量储存报废车辆或者废旧动力电池的场地,用于中转、集中储运回收上来的动力电池。

“这可能只是一串数字”
在这样的回收场景之下,新能源车主的旧车或者废旧电池通过4S店,逐级流向回收企业,检测后实现梯次利用,或者最终通过技术手段完成拆解回收。那么,随着动力电池回收大网全面铺开,待回收的动力电池就能源源不断流向正规渠道吗?事实并非想象的那么简单。
汽车之家调查多家新能源经销商4S店回收服务网点发现,动力电池回收可谓“雷声大雨点小”,光鲜的服务网点数据背后,是低频次的回收业务量。大部分收集型回收网点并没有在营业场所设置提示性信息,更没有作业流程规范示意图,消防安全也很难达标。正常的电池回收业务几乎无从谈起。
“4S店单独开辟出10平方米场地用于动力电池回收根本不够。”某品牌新能源汽车经销商负责人郝明指出,按照相关要求,收集型回收服务网点设置在交通便利的4S店等地,贮存面积不低于10平方米,贮存量不超过5吨。4S店场地需要展示新车、样车,也没有多余空间用于储存电池。“如果严格按照标准执行,98%服务网点达不到电池回收储存要求。”
另一家新能源汽车经销商市场总监宋敏则更关心电池回收利益分配问题。按照目前建立的回收模式,4S店可通过“以旧换新”或者购买二手车回收到动力电池,但是并不能保证这项业务的收益和利润。“4S店卖车和售后才是主业,回收电池只是副业。再说,由哪一方承担增加的用地成本和人力成本,能有多少利润可赚,目前都还是未知数。”
从商业逻辑上来看,这样的回收模式并不一定走得通。郝明认为,4S店属于“被动经营体”,只有当客户有看车、购车、保养需求的时候,才会主动上门。动力电池回收业务也是如此,要从用户的需求出发,通过利益触动,才能激发用户主动参与电池回收。否则,即使回收网络建立起来,电池也很难收上来。
“我们也曾经考虑找合作方一起做电池回收业务,不过多方考量之后,实在找不到盈利点,最终选择放弃。”在宋敏看来,首先,动力电池回收业务带来的利润率低,不值得做太大投入;其次,动力电池回收频率也较低,企业也难以形成业务流水。如果回收价格还不能与“黑市”竞争,电池回收业务成功的可能性非常小。
如此看来,寄希望于让这8700多家动力电池回收服务网点,由点到面,最终形成一张网罗全国的动电池回收体系的设想,执行难度会非常大。回收价格模糊,利益分配不明确,商业逻辑难成立。或许,这张遍及全国的回收网络只是一个摆设。
缩短产业链,让回收可控
可见,如果从最开始的服务网点环节就回收不到电池,要建立起电池回收体系就等于空谈。真锂研究首席分析师墨柯认为,建立星罗棋布的回收服务网点很有必要,但是问题根本在于“回收游戏规则”:第一,服务点到车主之间的距离谁负责,相关成本谁来掏;第二,从经济角度解决服务点性质问题,要确定服务点是纯投入机构还是收支平衡机构,或者也有盈利的考量?第三,法律法规的设计还需更加细致,充分考虑到各种可能情况。
那么,电池回收有没有灵丹妙药?动力电池回收产业链上的企业也在积极提出解决方案。与车企建立渠道不同,天能集团动力电池回收业务负责人则提出另一个观点:提高动力电池回收率,关键在于打破冗长的动力电池回收链条。以4S店为基础的回收网络,固然占据渠道优势,但是回收链条冗长。“应该打破车企责任主体,鼓励回收、拆解企业与新能源车主互动,直接建立‘短平快’的回收渠道。”
蓝谷智慧(北京)能源科技有限公司作为北汽新能源旗下能源服务公司,则试图基于换电模式解决电池回收问题。按照蓝谷智慧的解决方案:从电池生产出厂开始,就对电池全生命周期内的情况进行监测。这样,动力电池性能一目了然,到了退役期,只需直接通知车主更换电池,回收链条大幅度缩短,回收渠道也完全可控,更无需忧心电池流入“黑市”。
罗兰贝格管理咨询公司执行总监吴钊看来,具备客户和渠道基础是解决动力电池回收问题的核心,考虑到电池回收的运营体系复杂性,目前市场上主流做法为“抱团合作”,即车企、电池企业及回收企业达成战略合作,利用各自的优势,解决动力电池回收难题。

“在当前的市场环境下,车企应结合自身的产业链协同能力,主导电池回收。”吴钊认为,车企应当承担动力电池回收的主导作用:一方面,车企具备天然的回收网络基础,对于电池回收的各个参与方来说,车企自有销售渠道仍是最重要回收来源。另一方面,车企布局电池回收,也有利于打通电池产业链,深入电池回收、新能源汽车服务等阶段,构成价值链闭环。
各国有哪些经验值得学习?
在动力电池回收领域,各国都有不同的解决方案。德国建立覆盖供给端和消费端的法律制度,明确规定德国电池生产和进口商必须在政府登记。此外,德国还通过押金制,建立基金促进电池回收体系的市场化发展,鼓励使用者在指定点交回废弃电池;美国确立了以生产者责任延伸为原则的回收体系,在生产电池的时候建立统一标识,并通过自建回收网络,做到对电池的回收利用;日本政府积极采取措施推动电池厂商建立“电池生产销售—回收—再生处理”的回收利用体系,并对电池处理厂提供一定金额的补贴。
这些解决方案对我国有哪些启发?从德国、美国、日本的情况来看,他们从制度入手,建立全面的回收体系,同时鼓励终端用户加入到电池回收工作之中。我国也应当鼓励甚至从法律层面,推动电动汽车用户参与到电池回收环节,促使退役电池流入正规渠道。再则,我国众多新能源车企、回收拆解企业及资源综合利用企业,有必要探索“联合回收模式”,解决回收渠道、退役电池资源以及利益分配问题,共享动力电池市场机遇。
来源:汽车之家 |