搜索
网站首页
协会介绍
新闻资讯
政策法规
协会动态
会员中心
入会指南
协会章程
会费标准
会员概况
数据平台
行业标准
联系我们
通知公示
企业数据录入平台指南
固体废物跨省转移网上备案操作指南
上海市再生资源回收经营者备案统计表 (2022.10.31止)
再生资源回收经营备案“多证合一”操作指南
当前位置:
首 页
> 行业标准
行业标准
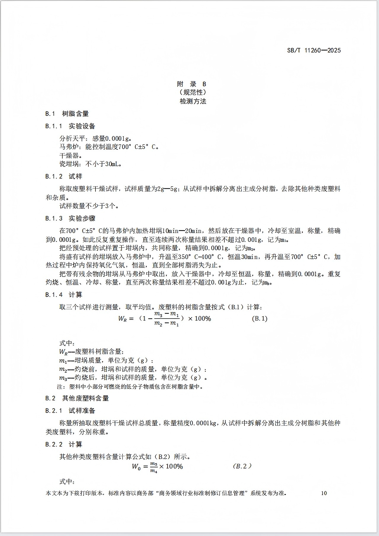
废塑料回收指南 SB/T 11260-2025
更新时间:2025-11-25 浏览次数:655
版权所有
上海市再生资源回收利用行业协会
邮编:200001 联系电话:021-63503638
沪ICP备11026032号
关闭